近日,药学院青年教师靳如意副教授在医学内分泌与代谢Top期刊《Diabetes》(IF:7.7,中科院一区)发表了题为“Discovery of a Novel Benzothiadiazine-Based Selective Aldose Reductase Inhibitor as Potential Therapy for Diabetic Peripheral Neuropathy”的研究论文。

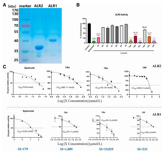
醛糖还原酶2(ALR2)是治疗糖尿病周围神经病变(DPN)的关键靶标。目前ALR2抑制剂因同时抑制ALR1而出现严重的副作用。本研究通过理性药物设计发现了一个新的苯并噻二嗪酮类衍生物15c,活性和选择性都强于阳性对照药Epalrestat(图1所示)。在SH-SY5Y细胞和原代DRG细胞的毒性测试显示15c没有表现出对以上细胞的毒性。初步药动学分析表明15c具有良好的药动学特征(T1/2 = 5.60 hvs 2.23 h; 15cvs Epalrestat)。体内活性显示15c明显逆转了受损的坐骨感觉和运动神经传导速度,并且抑制了D-山梨醇的产生,还显著的上调了糖尿病大鼠的机械刺激缩足反应阈值。结合体内外活性、毒性及药代性质,15c有望成为潜在ALR2抑制剂的候选药物。
药学院青年教师靳如意副教授为文章的第一作者,陕西中医药大学药学院唐于平教授、国医大师研究院聂发毅博士和南开大学李静副教授为共同通讯作者,药学院研究生冯海育参与了部分研究。该项目得到国家自然科学基金、陕西省科技厅和天津市科技厅项目的支持。文章链接:https://doi.org/10.2337/db23-0006